VirtuCamera3dsMax is provided as a Python 3ds Max® script. Please follow these simple steps:
1. Unzip the archive, you can download it from the Home page.
2. Copy the contents of the archive: a folder named virtucamera_3dsmax and a file named virtucamera_3dsmax_plugin.py
3. Paste them in the directory C:/Users/<username>/AppData/Local/Autodesk/3dsMax/<version>/ENU/scripts/startup/. If the startup folder doesn’t exist, create it:
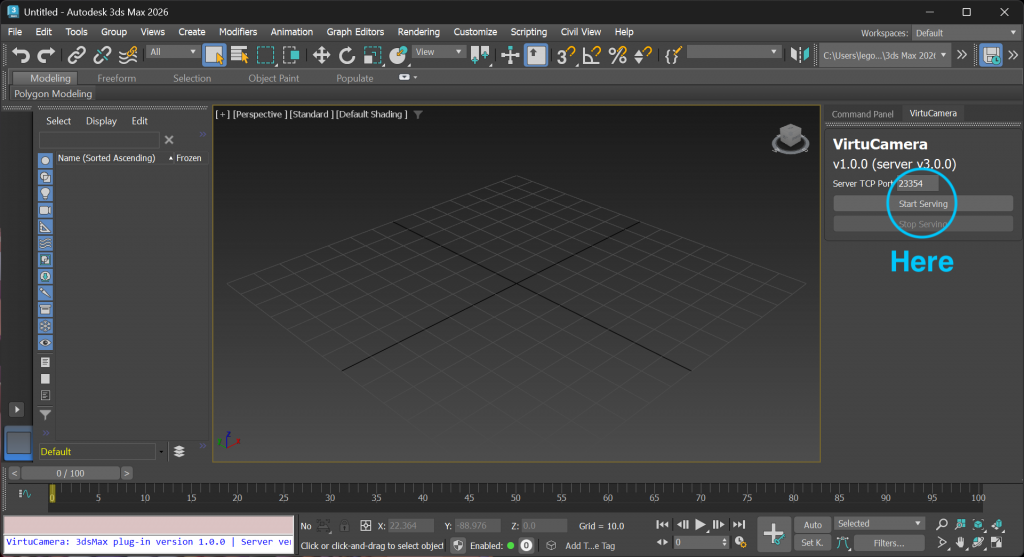
4. Open 3dsMax, go to the VirtuCamera tab near to the Command Panel.

Done! you should have a new VirtuCamera tab ready to be used.
After clicking on “Start Serving”, if your computer doesn’t show up in the app, connect using the “Scan QR Code” button from the App and scan the QR-Code shown in the plug-in.
Make sure that your device is connected to the same network as your desktop computer.
